Genome-wide association study

Introduction

Welcome to the lab practice. In today’s work, we will work on the human data that passed our quality control yesterday. There will be three sections in today’s practice:

  • A simple association study using R
  • A simple association study using PLINK
  • [ADVANCED] GWAS linear mixed model using R

The data set we will be using today is accessible through my Google Drive storage. https://drive.google.com/drive/folders/1LIuCaFqfURj0-yfculFcmHlxNeC1_i7m?usp=share_link

A simple GWAS using R

Here’s an example of conducting a chi-square test in R (the example in the lecture note). You will be conducting a GWAS test utilizing the chi-square method.

exampleData = data.frame(
    case = c(20, 20, 60),
    control = c(50, 30, 20)
)

result = chisq.test(exampleData)
print(result)

    Pearson's Chi-squared test

data:  exampleData
X-squared = 34.857, df = 2, p-value = 2.697e-08

Let’s start the GWAS test. First, read three data with human_all prefix binary data using read_plink() function in genio package.

library(genio)
data = read_plink('../data/human/human_all')
Reading: ../data/human/human_all.bim

Reading: ../data/human/human_all.fam

Reading: ../data/human/human_all.bed

A test run on the first locus

Step 1. Generate a data frame with only two columns. Remove samples with missing phenotypes or genotypes.

  • Phenotype: extract phenotype information from the fam data frame (1, 2 indicate this is a case/control study).
  • Genotype: extract genotype information from the X matrix (the first row). Remove samples which missing genotype information.
# prepare data frame
testData = data.frame(
    peno = data$fam$pheno,
    geno = data$X[1, ]
)

# remove missing value
testData = testData[! is.na(testData$geno), ]

head(testData)
A data.frame: 6 × 2
peno geno
<dbl> <int>
NA18526 1 0
NA18524 1 0
NA18529 1 1
NA18558 1 0
NA18532 1 0
NA18561 1 0

Step 2. Please use the function table() to convert the data frame into a contingency table. (HINT: ?table)

Note: the table() function will automatically remove rows with missing values.

contTab = table(testData)
contTab
    geno
peno  0  1
   1 34  7
   2 33 14

Step 3. Chi-square test

fit = chisq.test(contTab)
fit

    Pearson's Chi-squared test with Yates' continuity correction

data:  contTab
X-squared = 1.3113, df = 1, p-value = 0.2522

Whole-genome association study

Please repeat the same steps you took with the first marker for all the other markers.

Step 1. Create a data frame with 4 columns.

  • CHR: Chromosome number
  • SNP: SNP marker ID
  • BP: Marker position
  • P: p-value (NA for all cells)
result = data.frame(
    CHR = as.numeric(data$bim$chr),
    SNP = data$bim$id, 
    BP = data$bim$pos,
    P = NA
)
head(result)
A data.frame: 6 × 4
CHR SNP BP P
<dbl> <chr> <int> <lgl>
1 1 rs3094315 792429 NA
2 1 rs4040617 819185 NA
3 1 rs4075116 1043552 NA
4 1 rs9442385 1137258 NA
5 1 rs11260562 1205233 NA
6 1 rs6685064 1251215 NA

Step 2. A for loop can be utilized to conduct a chi-square test on all SNP markers. The p-values can be extracted from each iteration and added to the data frame created in Step 1. It’s essential to remember that R may provide a warning message if the expected value is small; you may ignore them.

### Single core version for all users
#> for(i in 1:nrow(result)){
#>     tab = data.frame(geno = data$X[i, ], peno = data$fam$pheno)
#>     tab = tab[! is.na(tab$geno), ]
#>     tab = table(tab)
#>    
#>     fit = chisq.test(tab)
#>     result$P[i] = fit$p.value
#> }


### A parallel version for UNIX-like users. Using up to 75% of threads.
library(parallel)

result$P = unlist(mclapply(1:nrow(result), function(i){
    tab = table(peno = data$fam$pheno, geno = data$X[i, ])
    return(chisq.test(tab)$p.value)
}, mc.cores = detectCores() * 3 / 4))

head(result)
A data.frame: 6 × 4
CHR SNP BP P
<dbl> <chr> <int> <dbl>
1 1 rs3094315 792429 0.2521611
2 1 rs4040617 819185 0.3826647
3 1 rs4075116 1043552 0.5475066
4 1 rs9442385 1137258 0.7876714
5 1 rs11260562 1205233 0.8945186
6 1 rs6685064 1251215 0.7921782

Step 3. To create a Manhattan plot, utilize the manhattan() function within the qqman package. The data frame will already be in the default input format for this function if you use the same column names as shown in Step 1. Additionally, use the annotatePval = 0.01 option to annotate peaks with a p-value < 10-4.

Check this webpage for more information. https://r-graph-gallery.com/101_Manhattan_plot.html

library(qqman)
manhattan(result, annotatePval = 0.01)

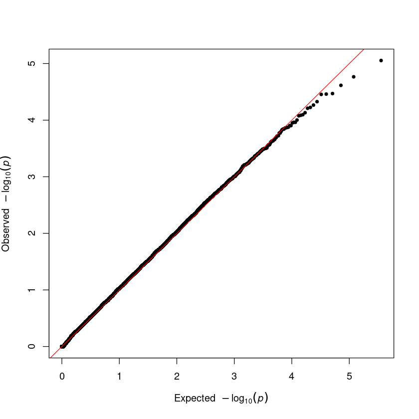
Step 4. Q-Q plot. The QQ plot serves as a crucial tool for identifying issues in a GWAS. To use it, input the vector of p-values from your association result into the qq() function.

qq(result$P)

[Advanced] GWAS linear mixed model

You can choose from different R packages for fitting GWAS linear mixed model. Some of these packages are GWAStools, rrBLUP, and sommer. Among these choices, my personal preference is the sommer package.

We will use a rice dataset from Cornell University in 2011 (https://www.nature.com/articles/ncomms1467). Raw data can be found on the rice diversity website (http://www.ricediversity.org/data/sets/44kgwas/).

library(sommer)
Loading required package: Matrix

Loading required package: MASS

Loading required package: lattice


Attaching package: ‘lattice’


The following object is masked from ‘package:qqman’:

    qq


Loading required package: crayon


Attaching package: ‘sommer’


The following object is masked from ‘package:qqman’:

    manhattan

Read PLINK binary format files (rice.bed, rice.bim, rice.fam). This dataset contains various trait measurements. You can select one from the file rice_phenotype.txt and incorporate phenotype information into the fam data frame.

Read binary files by the genio() function.

data = read_plink('../data/rice44k/rice')
Reading: ../data/rice44k/rice.bim

Reading: ../data/rice44k/rice.fam

Reading: ../data/rice44k/rice.bed

Read the phenotype table (I will choose plant height in the answer version)

peno = fread('../data/rice44k/rice_phenotype.txt')
peno = peno[, c(1, 13)]
colnames(peno) = c('id', 'pheno')

Merge data$fam and peno. The NSFTVID in the phenotype table is its individual ID.

data$fam$pheno = peno$pheno
peno = data$fam

Start preparing input data for the GWAS() function in the sommer() package.

  • The genotype matrix needs to be transposed (row: samples, column: markers).
  • Genotype coding should be converted from (0, 1, 2) to (-1, 0, 1).
  • Missing values in genotype coded as 0. (Today, we’re keeping it simple, but there are more effective methods for imputing missing values.)
  • The row names of the genotype matrix should be identical to the ID in the phenotype table.
  • Make sure the sample id is factorized.
geno = t(data$X) - 1
geno[is.na(geno)] = 0
peno$id = factor(peno$id)

Now we need to generate an additive relationship matrix using A.mat() function.

A = A.mat(geno)

Then, we can fit the linear mixed model by the function GWAS()

fit = GWAS(fixed = pheno~1, random = ~vsr(id, Gu = A), data = peno, gTerm = "u:id", M = geno)
Performing GWAS evaluation

Create a data frame for plotting the function. You should have CHR, SNP, BP, and P in four columns. The p-value could be calculated by 10^(-as.numeric(fit$scores))).

asso = data.frame(
    CHR = as.numeric(data$bim$chr),
    SNP = data$bim$id,
    BP = data$bim$pos,
    P = 10^(-as.numeric(fit$scores))
)
asso = asso[asso$P > 0, ]

Making Manhattan plot.

To create a Manhattan plot, please keep in mind that if the p-value is 0, its log value becomes infinity, which cannot be plotted. Therefore, kindly remove the data point before proceeding with the plot.

library(qqman)
qqman::manhattan(asso)

qqman::qq(result$P)